Fixing component 9460.
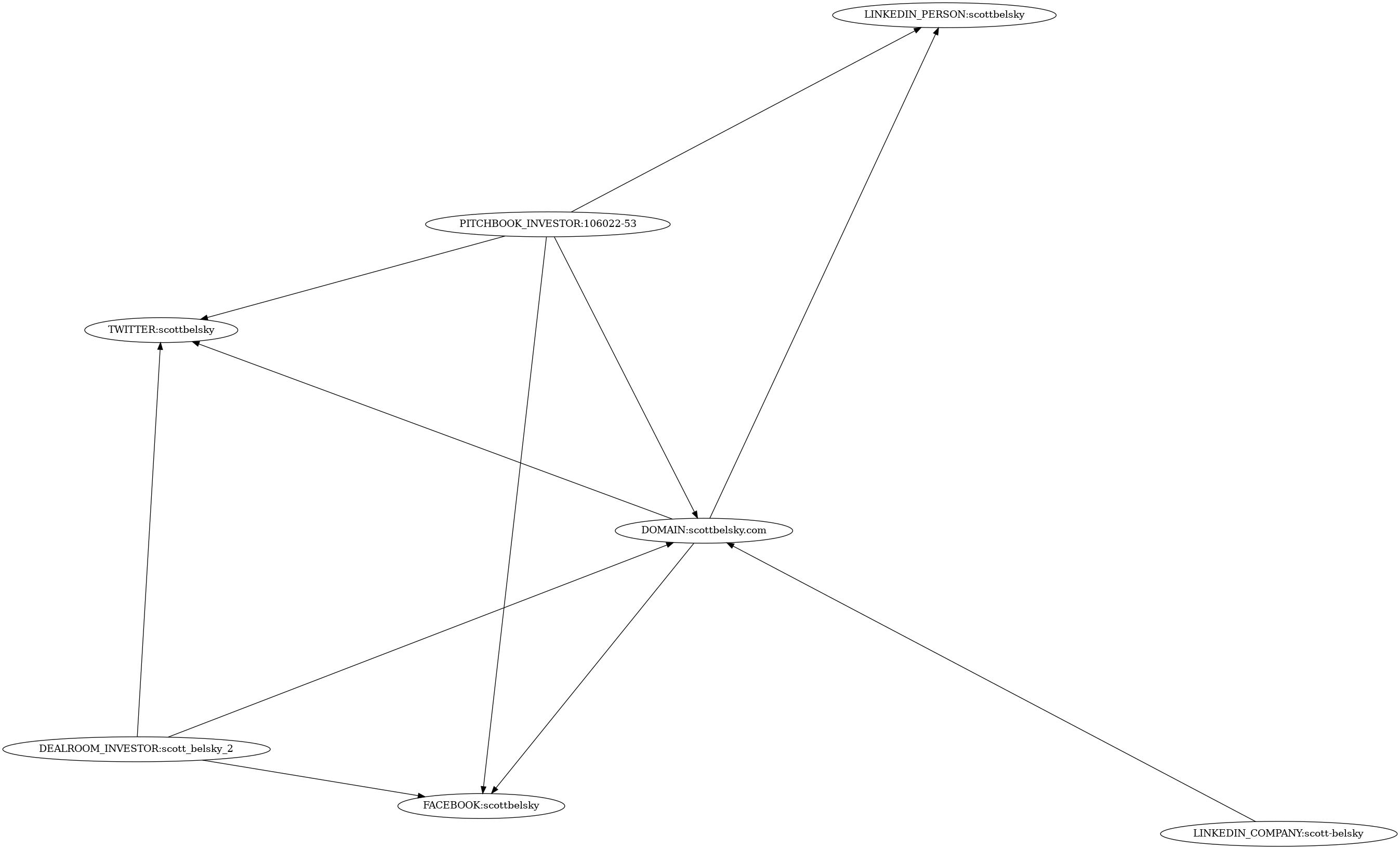
| platform | identifier | website_url |
|---|---|---|
| DEALROOM_INVESTOR | scott_belsky_2 | https://app.dealroom.co/investors/scott_belsky_2 |
| DOMAIN | scottbelsky.com | https://scottbelsky.com |
| scottbelsky | https://www.facebook.com/scottbelsky | |
| LINKEDIN_COMPANY | scott-belsky | https://www.linkedin.com/company/scott-belsky |
| LINKEDIN_PERSON | scottbelsky | https://www.linkedin.com/in/scottbelsky |
| PITCHBOOK_INVESTOR | 106022-53 | https://www.pitchbook.com/profiles/investor/106022-53 |
| scottbelsky | https://twitter.com/scottbelsky |
