Fixing component 8611.
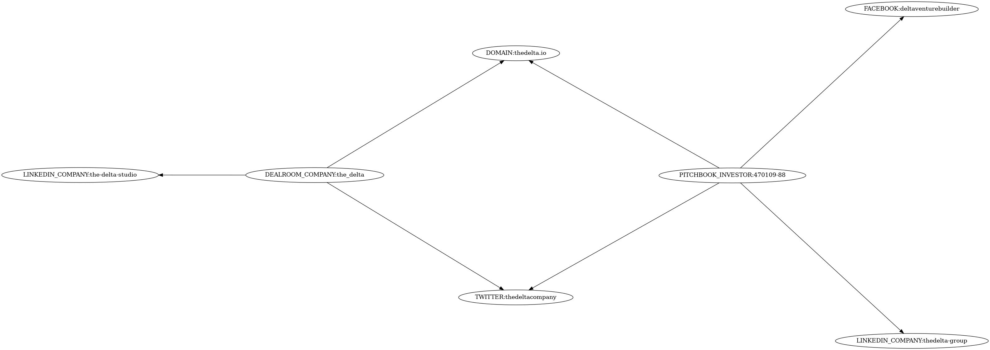
| platform | identifier | website_url |
|---|---|---|
| DEALROOM_COMPANY | the_delta | https://app.dealroom.co/companies/the_delta |
| DOMAIN | thedelta.io | https://thedelta.io |
| deltaventurebuilder | https://www.facebook.com/deltaventurebuilder | |
| LINKEDIN_COMPANY | thedelta-group | https://www.linkedin.com/company/thedelta-group |
| LINKEDIN_COMPANY | the-delta-studio | https://www.linkedin.com/company/the-delta-studio |
| PITCHBOOK_INVESTOR | 470109-88 | https://www.pitchbook.com/profiles/investor/470109-88 |
| thedeltacompany | https://twitter.com/thedeltacompany |
