Fixing component 8381.
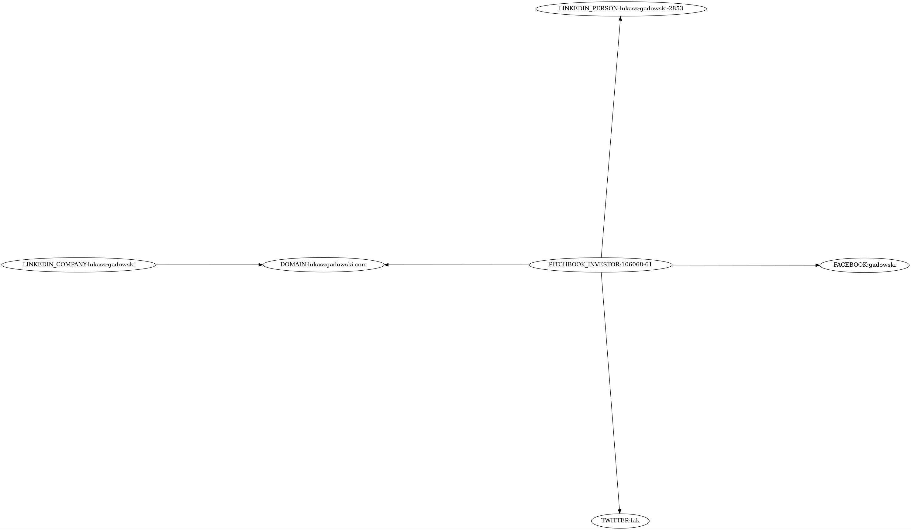
| platform | identifier | website_url |
|---|---|---|
| DOMAIN | lukaszgadowski.com | https://lukaszgadowski.com |
| gadowski | https://www.facebook.com/gadowski | |
| LINKEDIN_COMPANY | lukasz-gadowski | https://www.linkedin.com/company/lukasz-gadowski |
| LINKEDIN_PERSON | lukasz-gadowski-2853 | https://www.linkedin.com/in/lukasz-gadowski-2853 |
| PITCHBOOK_INVESTOR | 106068-61 | https://www.pitchbook.com/profiles/investor/106068-61 |
| lak | https://twitter.com/lak |
