Fixing component 6418.
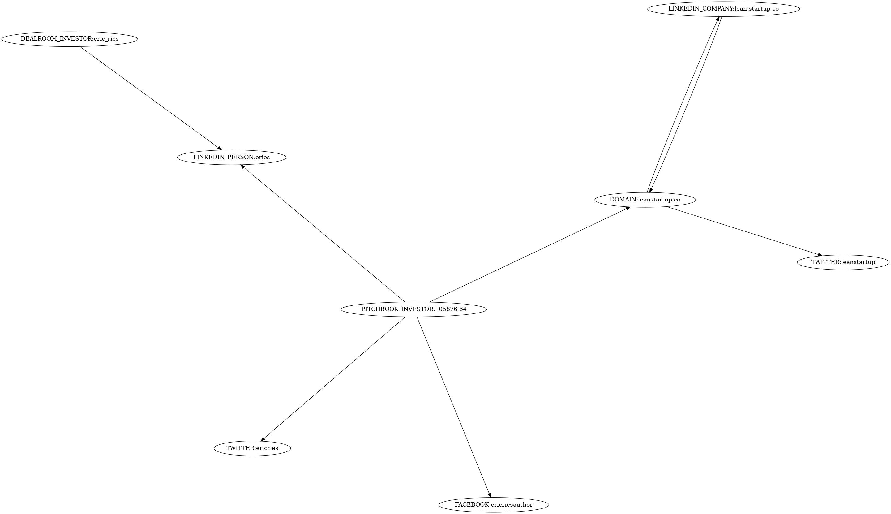
| platform | identifier | website_url |
|---|---|---|
| DEALROOM_INVESTOR | eric_ries | https://app.dealroom.co/investors/eric_ries |
| DOMAIN | leanstartup.co | https://leanstartup.co |
| ericriesauthor | https://www.facebook.com/ericriesauthor | |
| LINKEDIN_COMPANY | lean-startup-co | https://www.linkedin.com/company/lean-startup-co |
| LINKEDIN_PERSON | eries | https://www.linkedin.com/in/eries |
| PITCHBOOK_INVESTOR | 105876-64 | https://www.pitchbook.com/profiles/investor/105876-64 |
| ericries | https://twitter.com/ericries | |
| leanstartup | https://twitter.com/leanstartup |
