Fixing component 5028.
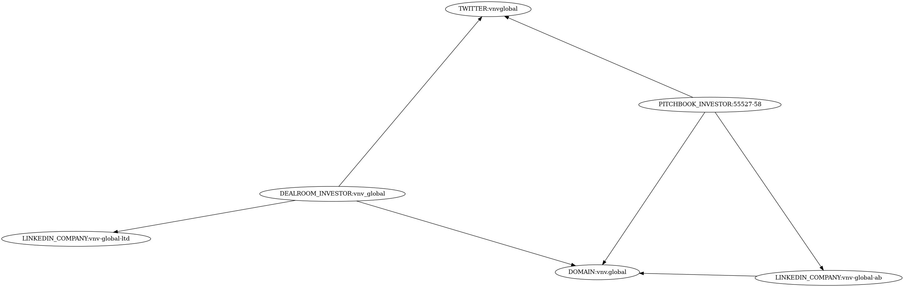
| platform | identifier | website_url |
|---|---|---|
| DEALROOM_INVESTOR | vnv_global | https://app.dealroom.co/investors/vnv_global |
| DOMAIN | vnv.global | https://vnv.global |
| LINKEDIN_COMPANY | vnv-global-ab | https://www.linkedin.com/company/vnv-global-ab |
| LINKEDIN_COMPANY | vnv-global-ltd | https://www.linkedin.com/company/vnv-global-ltd |
| PITCHBOOK_INVESTOR | 55527-58 | https://www.pitchbook.com/profiles/investor/55527-58 |
| vnvglobal | https://twitter.com/vnvglobal |
