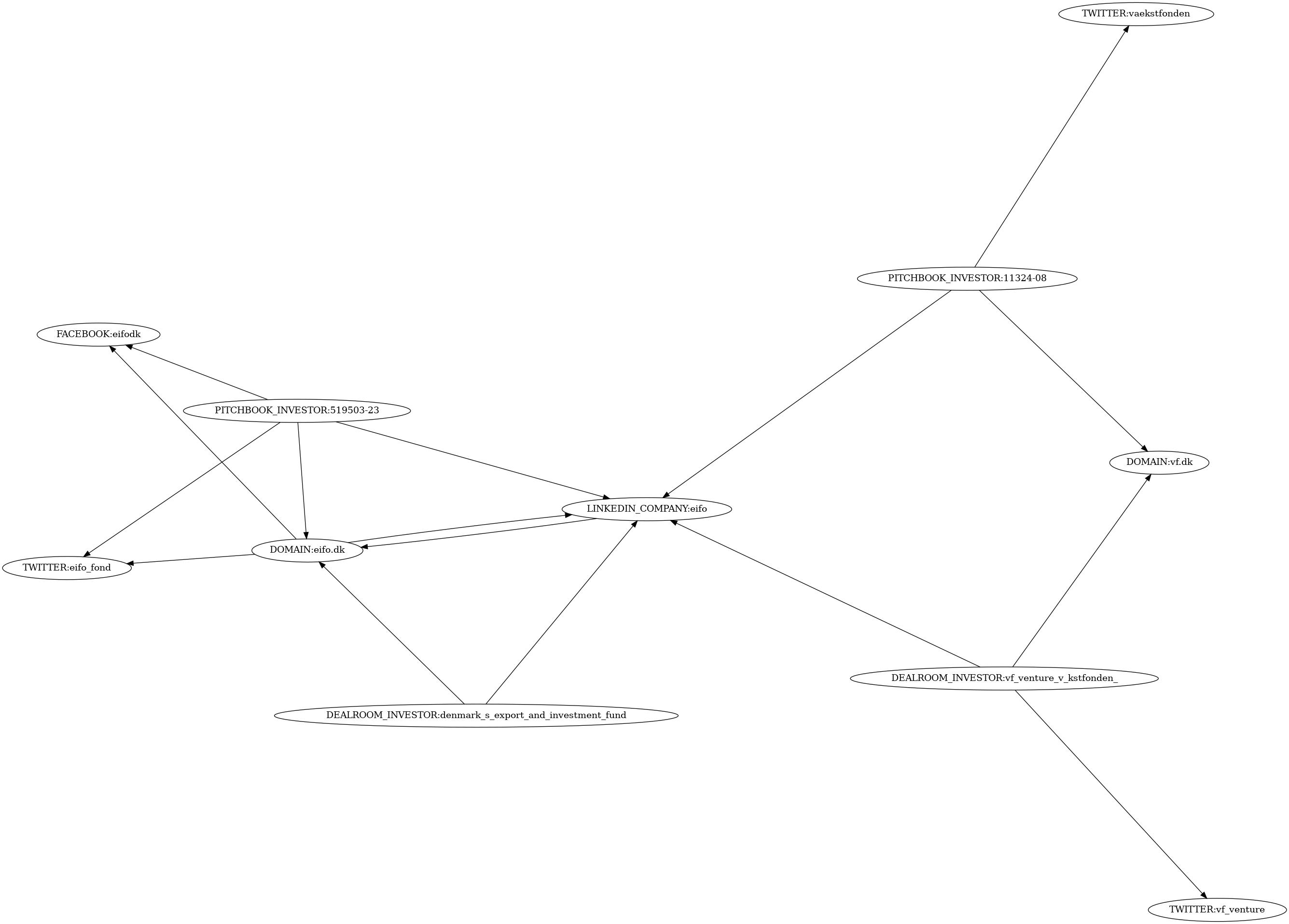
| DEALROOM_INVESTOR |
vf_venture_v_kstfonden_ |
https://app.dealroom.co/investors/vf_venture_v_kstfonden_ |
| DEALROOM_INVESTOR |
denmark_s_export_and_investment_fund |
https://app.dealroom.co/investors/denmark_s_export_and_investment_fund |
| DOMAIN |
eifo.dk |
https://eifo.dk |
| DOMAIN |
vf.dk |
https://vf.dk |
| FACEBOOK |
eifodk |
https://www.facebook.com/eifodk |
| LINKEDIN_COMPANY |
eifo |
https://www.linkedin.com/company/eifo |
| PITCHBOOK_INVESTOR |
519503-23 |
https://www.pitchbook.com/profiles/investor/519503-23 |
| PITCHBOOK_INVESTOR |
11324-08 |
https://www.pitchbook.com/profiles/investor/11324-08 |
| TWITTER |
eifo_fond |
https://twitter.com/eifo_fond |
| TWITTER |
vaekstfonden |
https://twitter.com/vaekstfonden |
| TWITTER |
vf_venture |
https://twitter.com/vf_venture |