Fixing component 34927.
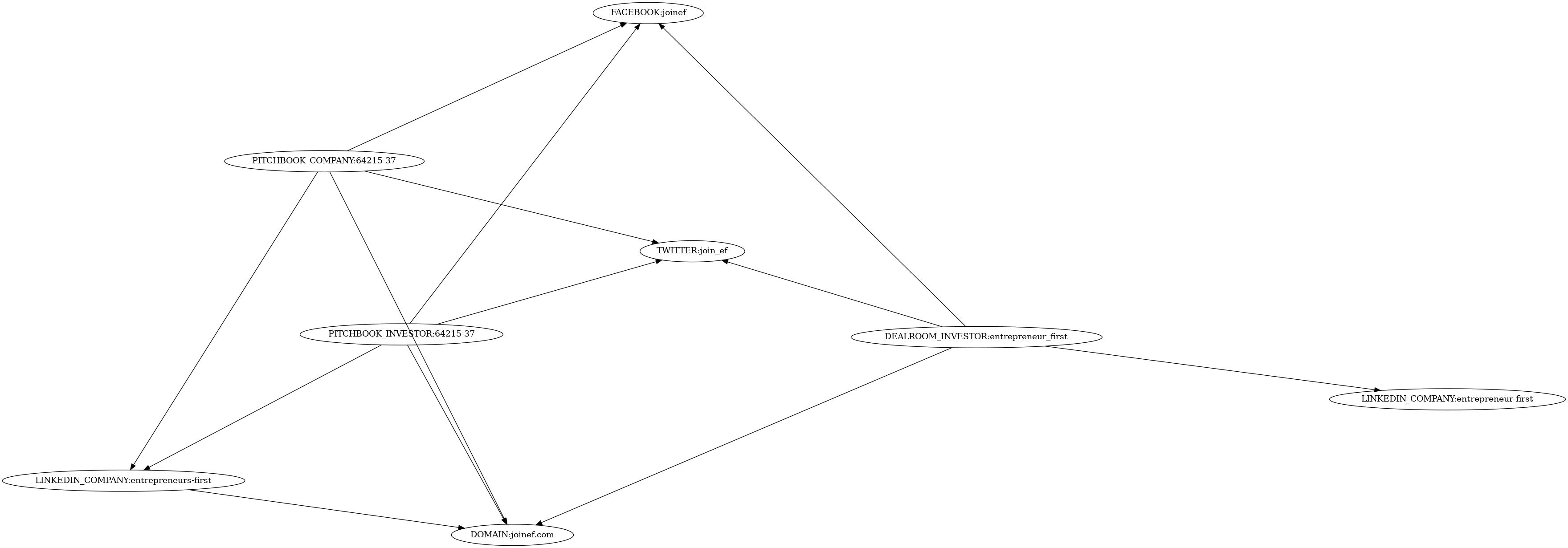
| platform | identifier | website_url |
|---|---|---|
| DEALROOM_INVESTOR | entrepreneur_first | https://app.dealroom.co/investors/entrepreneur_first |
| DOMAIN | joinef.com | https://joinef.com |
| joinef | https://www.facebook.com/joinef | |
| LINKEDIN_COMPANY | entrepreneurs-first | https://www.linkedin.com/company/entrepreneurs-first |
| LINKEDIN_COMPANY | entrepreneur-first | https://www.linkedin.com/company/entrepreneur-first |
| PITCHBOOK_COMPANY | 64215-37 | https://www.pitchbook.com/profiles/company/64215-37 |
| PITCHBOOK_INVESTOR | 64215-37 | https://www.pitchbook.com/profiles/investor/64215-37 |
| join_ef | https://twitter.com/join_ef |
