Fixing component 31814.
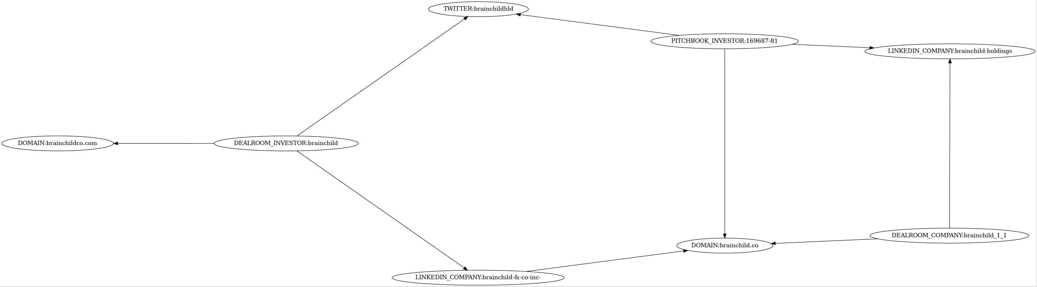
| platform | identifier | website_url |
|---|---|---|
| DEALROOM_COMPANY | brainchild_1_1 | https://app.dealroom.co/companies/brainchild_1_1 |
| DEALROOM_INVESTOR | brainchild | https://app.dealroom.co/investors/brainchild |
| DOMAIN | brainchild.co | https://brainchild.co |
| DOMAIN | brainchildco.com | https://brainchildco.com |
| LINKEDIN_COMPANY | brainchild-&-co-inc- | https://www.linkedin.com/company/brainchild-&-co-inc- |
| LINKEDIN_COMPANY | brainchild-holdings | https://www.linkedin.com/company/brainchild-holdings |
| PITCHBOOK_INVESTOR | 169687-81 | https://www.pitchbook.com/profiles/investor/169687-81 |
| brainchildhld | https://twitter.com/brainchildhld |
