Fixing component 30425.
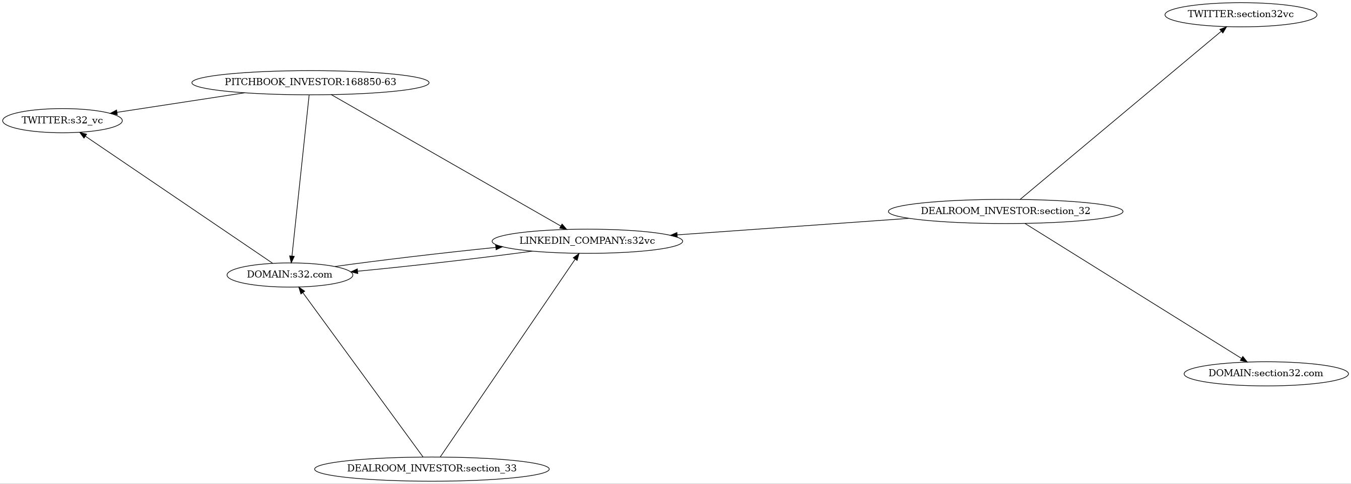
| platform | identifier | website_url |
|---|---|---|
| DEALROOM_INVESTOR | section_33 | https://app.dealroom.co/investors/section_33 |
| DEALROOM_INVESTOR | section_32 | https://app.dealroom.co/investors/section_32 |
| DOMAIN | s32.com | https://s32.com |
| DOMAIN | section32.com | https://section32.com |
| LINKEDIN_COMPANY | s32vc | https://www.linkedin.com/company/s32vc |
| PITCHBOOK_INVESTOR | 168850-63 | https://www.pitchbook.com/profiles/investor/168850-63 |
| s32_vc | https://twitter.com/s32_vc | |
| section32vc | https://twitter.com/section32vc |
