Fixing component 29483.

platform identifier website_url
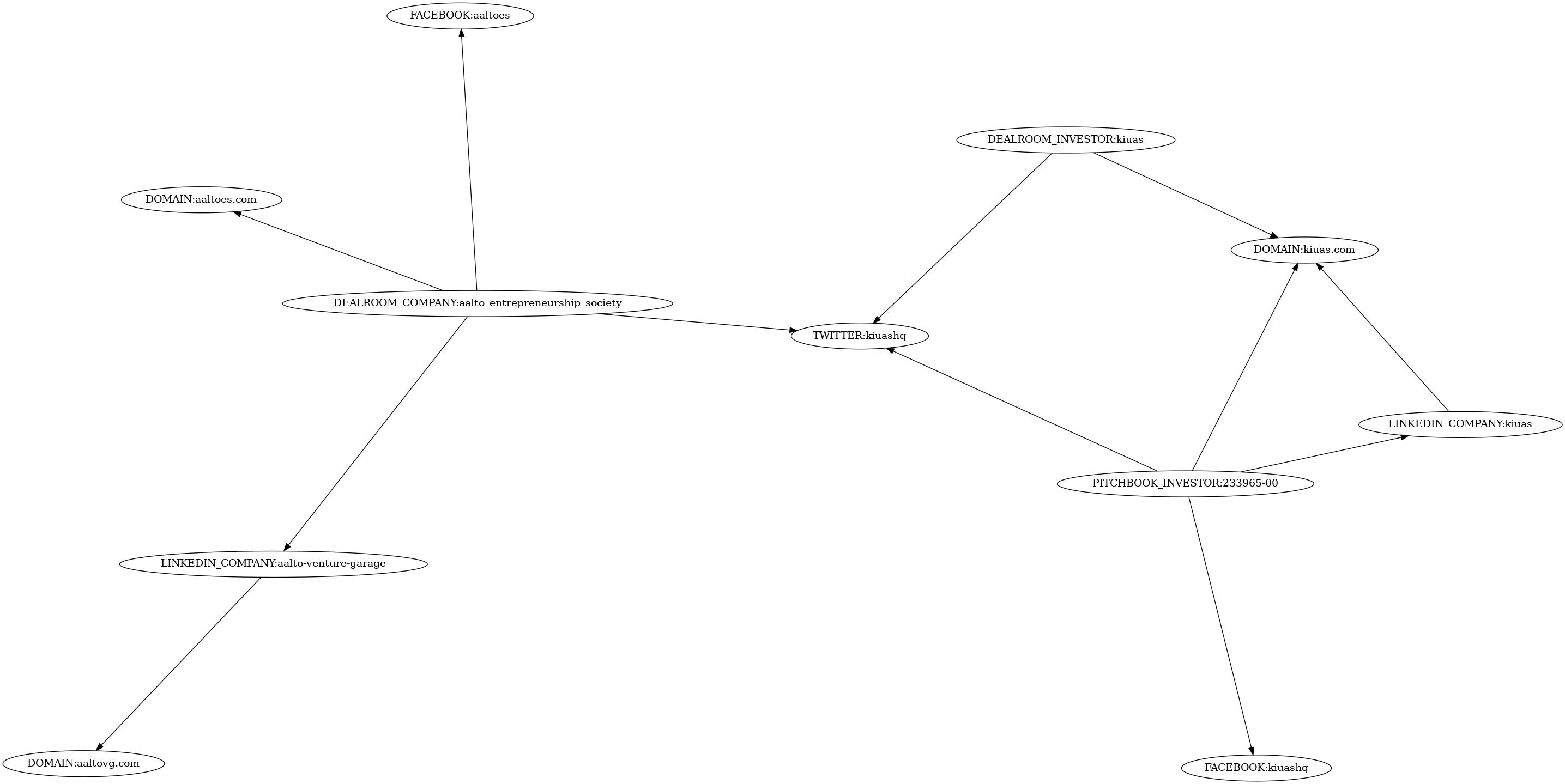
DEALROOM_COMPANY aalto_entrepreneurship_society https://app.dealroom.co/companies/aalto_entrepreneurship_society
DEALROOM_INVESTOR kiuas https://app.dealroom.co/investors/kiuas
DOMAIN kiuas.com https://kiuas.com
DOMAIN aaltovg.com https://aaltovg.com
DOMAIN aaltoes.com https://aaltoes.com
FACEBOOK kiuashq https://www.facebook.com/kiuashq
FACEBOOK aaltoes https://www.facebook.com/aaltoes
LINKEDIN_COMPANY aalto-venture-garage https://www.linkedin.com/company/aalto-venture-garage
LINKEDIN_COMPANY kiuas https://www.linkedin.com/company/kiuas
PITCHBOOK_INVESTOR 233965-00 https://www.pitchbook.com/profiles/investor/233965-00
TWITTER kiuashq https://twitter.com/kiuashq
id action_type arg1_type arg1_value arg2_type arg2_value arg3_type arg3_value comment date_created Action
362 PLATFORM_DUPE DEALROOM_INVESTOR kiuas_1 DEALROOM_INVESTOR kiuas None None None 2024-10-06 22:55:14.289716+00:00
365 PLATFORM_DUPE TWITTER aaltoes TWITTER kiuashq None None None 2024-10-06 22:55:14.289716+00:00