Fixing component 28045.
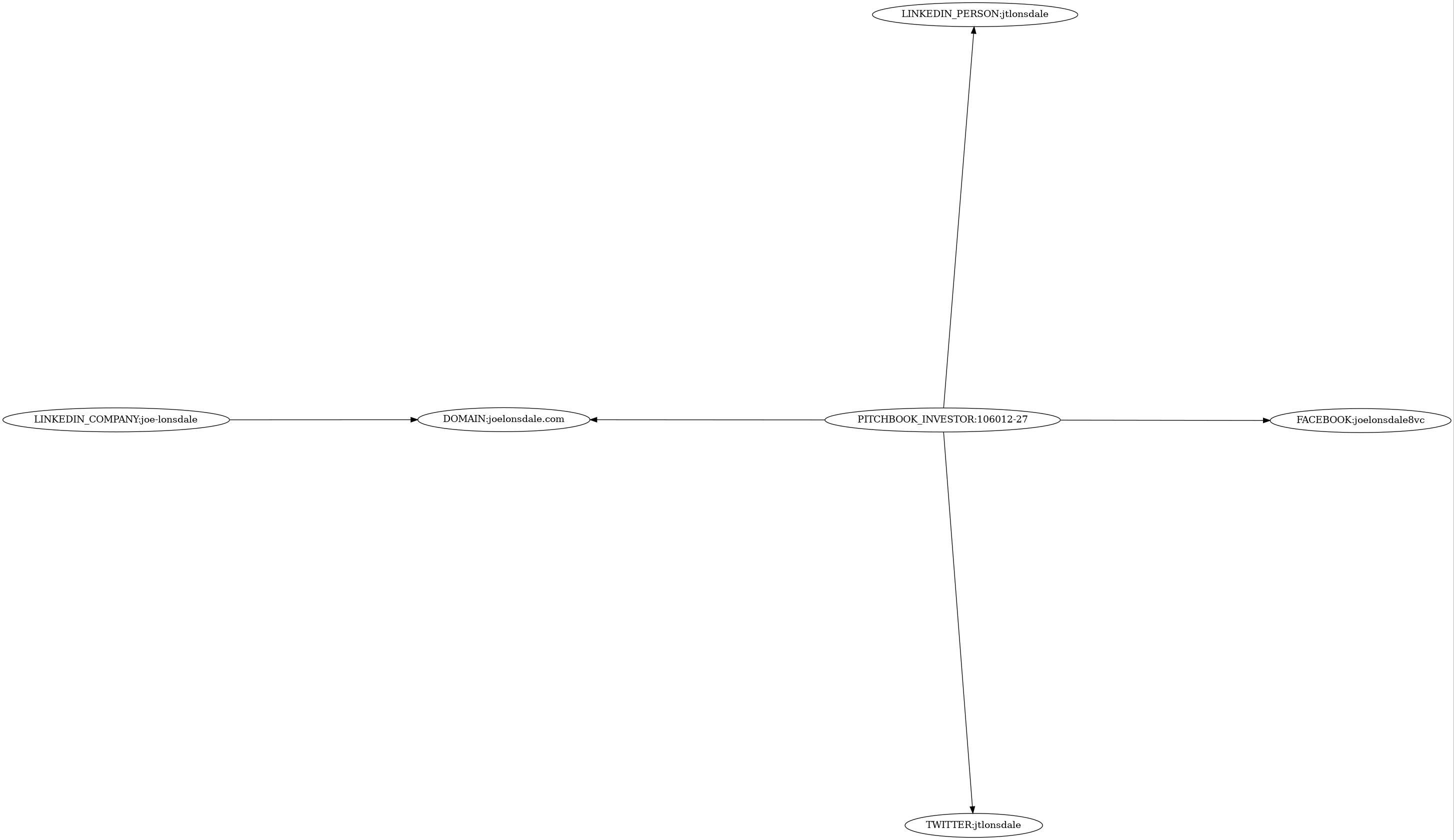
| platform | identifier | website_url |
|---|---|---|
| DOMAIN | joelonsdale.com | https://joelonsdale.com |
| joelonsdale8vc | https://www.facebook.com/joelonsdale8vc | |
| LINKEDIN_COMPANY | joe-lonsdale | https://www.linkedin.com/company/joe-lonsdale |
| LINKEDIN_PERSON | jtlonsdale | https://www.linkedin.com/in/jtlonsdale |
| PITCHBOOK_INVESTOR | 106012-27 | https://www.pitchbook.com/profiles/investor/106012-27 |
| jtlonsdale | https://twitter.com/jtlonsdale |
