Fixing component 27861.
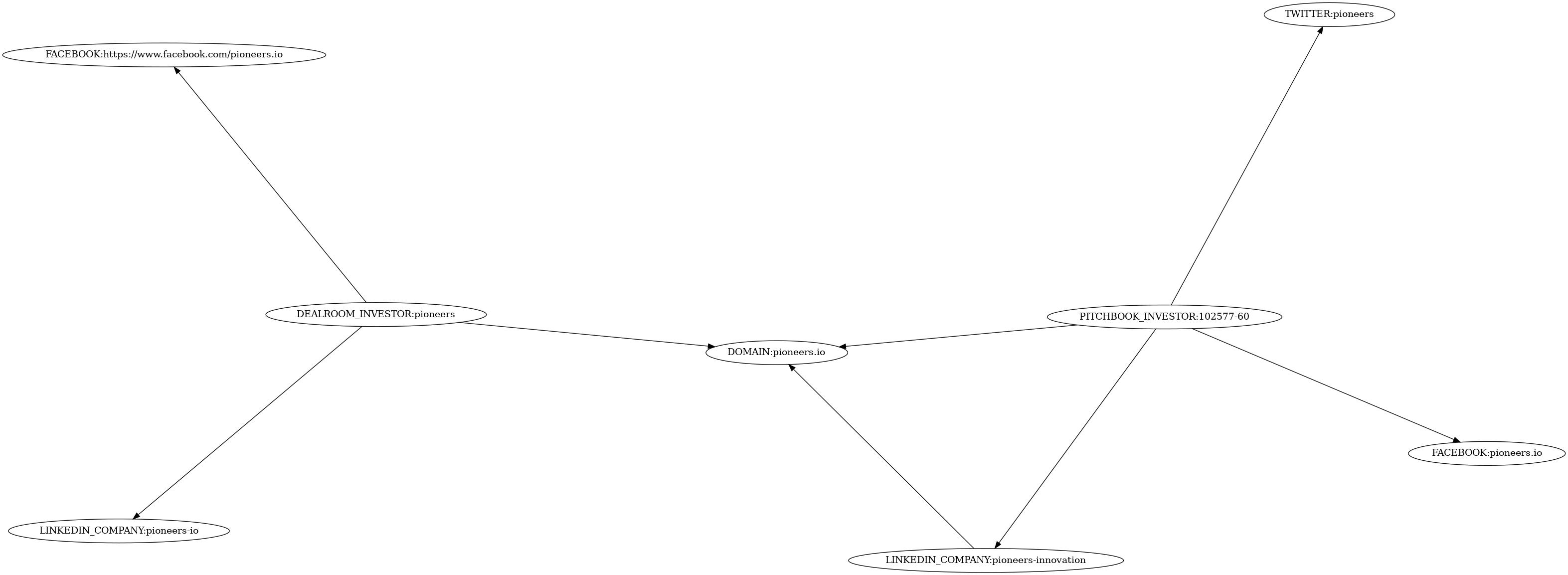
| platform | identifier | website_url |
|---|---|---|
| DEALROOM_INVESTOR | pioneers | https://app.dealroom.co/investors/pioneers |
| DOMAIN | pioneers.io | https://pioneers.io |
| pioneers.io | https://www.facebook.com/pioneers.io | |
| https://www.facebook.com/pioneers.io | https://www.facebook.com/https://www.facebook.com/pioneers.io | |
| LINKEDIN_COMPANY | pioneers-innovation | https://www.linkedin.com/company/pioneers-innovation |
| LINKEDIN_COMPANY | pioneers-io | https://www.linkedin.com/company/pioneers-io |
| PITCHBOOK_INVESTOR | 102577-60 | https://www.pitchbook.com/profiles/investor/102577-60 |
| pioneers | https://twitter.com/pioneers |
| id | action_type | arg1_type | arg1_value | arg2_type | arg2_value | arg3_type | arg3_value | comment | date_created | Action |
|---|---|---|---|---|---|---|---|---|---|---|
| 167 | REDIRECT | pioneersfestival | https%3A%2F%2Fwww.facebook.com%2Fpioneers.io | None | None | None | 2024-10-06 22:55:14.289716+00:00 | |||
| 169 | PLATFORM_DUPE | DEALROOM_INVESTOR | pioneers_ventures | DEALROOM_INVESTOR | pioneers | None | None | None | 2024-10-06 22:55:14.289716+00:00 |
