Fixing component 24743.
| platform | identifier | website_url |
|---|---|---|
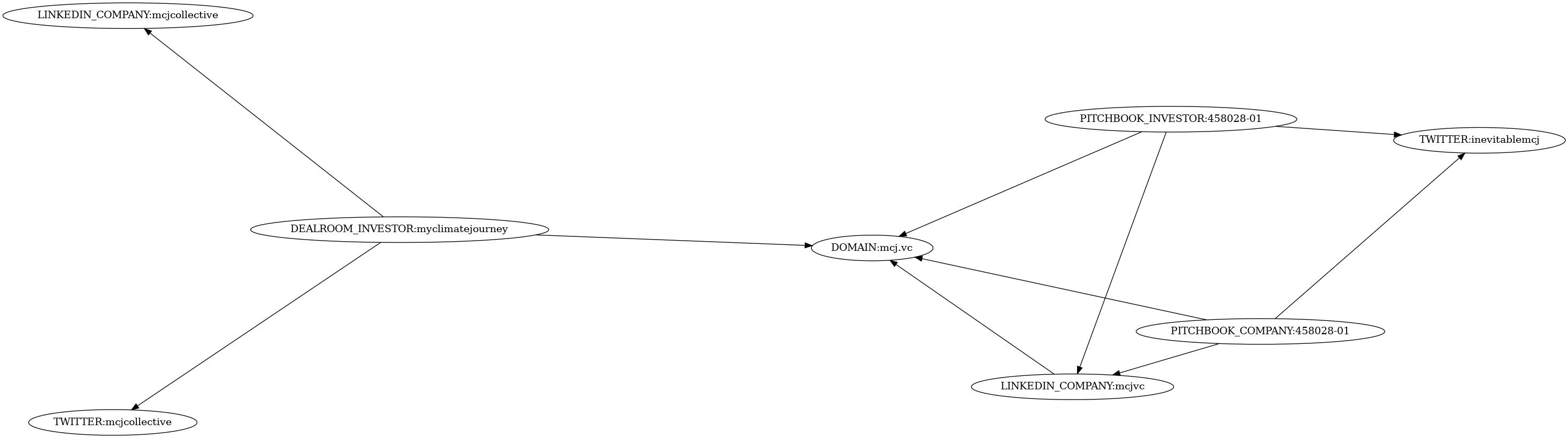
| DEALROOM_INVESTOR | myclimatejourney | https://app.dealroom.co/investors/myclimatejourney |
| DOMAIN | mcj.vc | https://mcj.vc |
| LINKEDIN_COMPANY | mcjvc | https://www.linkedin.com/company/mcjvc |
| LINKEDIN_COMPANY | mcjcollective | https://www.linkedin.com/company/mcjcollective |
| PITCHBOOK_COMPANY | 458028-01 | https://www.pitchbook.com/profiles/company/458028-01 |
| PITCHBOOK_INVESTOR | 458028-01 | https://www.pitchbook.com/profiles/investor/458028-01 |
| inevitablemcj | https://twitter.com/inevitablemcj | |
| mcjcollective | https://twitter.com/mcjcollective |
| id | action_type | arg1_type | arg1_value | arg2_type | arg2_value | arg3_type | arg3_value | comment | date_created | Action |
|---|---|---|---|---|---|---|---|---|---|---|
| 389 | PLATFORM_DUPE | DEALROOM_INVESTOR | mcj_collective | DEALROOM_INVESTOR | myclimatejourney | None | None | None | 2024-10-06 22:55:14.289716+00:00 | |
| 671 | REDIRECT | DOMAIN | mcjcollective.com | DOMAIN | mcj.vc | None | None | None | 2024-10-09 14:22:55.673923+00:00 | |
| 672 | DELETE_EDGE | LINKEDIN_COMPANY | toronto-mcj-meeetup-community | DOMAIN | mcj.vc | None | None | None | 2024-10-09 14:23:49.241628+00:00 |
