Fixing component 21207.
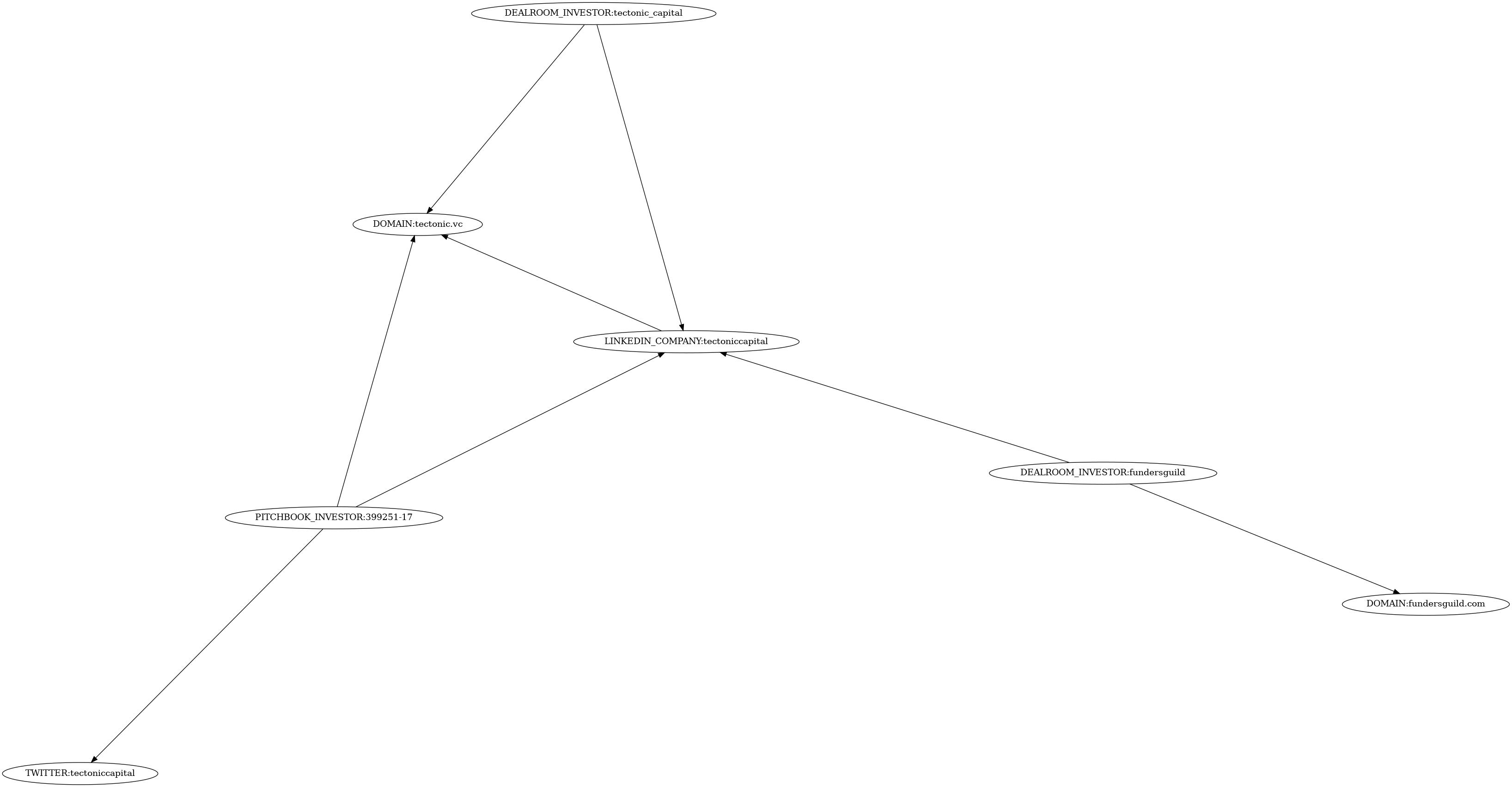
| platform | identifier | website_url |
|---|---|---|
| DEALROOM_INVESTOR | tectonic_capital | https://app.dealroom.co/investors/tectonic_capital |
| DEALROOM_INVESTOR | fundersguild | https://app.dealroom.co/investors/fundersguild |
| DOMAIN | tectonic.vc | https://tectonic.vc |
| DOMAIN | fundersguild.com | https://fundersguild.com |
| LINKEDIN_COMPANY | tectoniccapital | https://www.linkedin.com/company/tectoniccapital |
| PITCHBOOK_INVESTOR | 399251-17 | https://www.pitchbook.com/profiles/investor/399251-17 |
| tectoniccapital | https://twitter.com/tectoniccapital |
