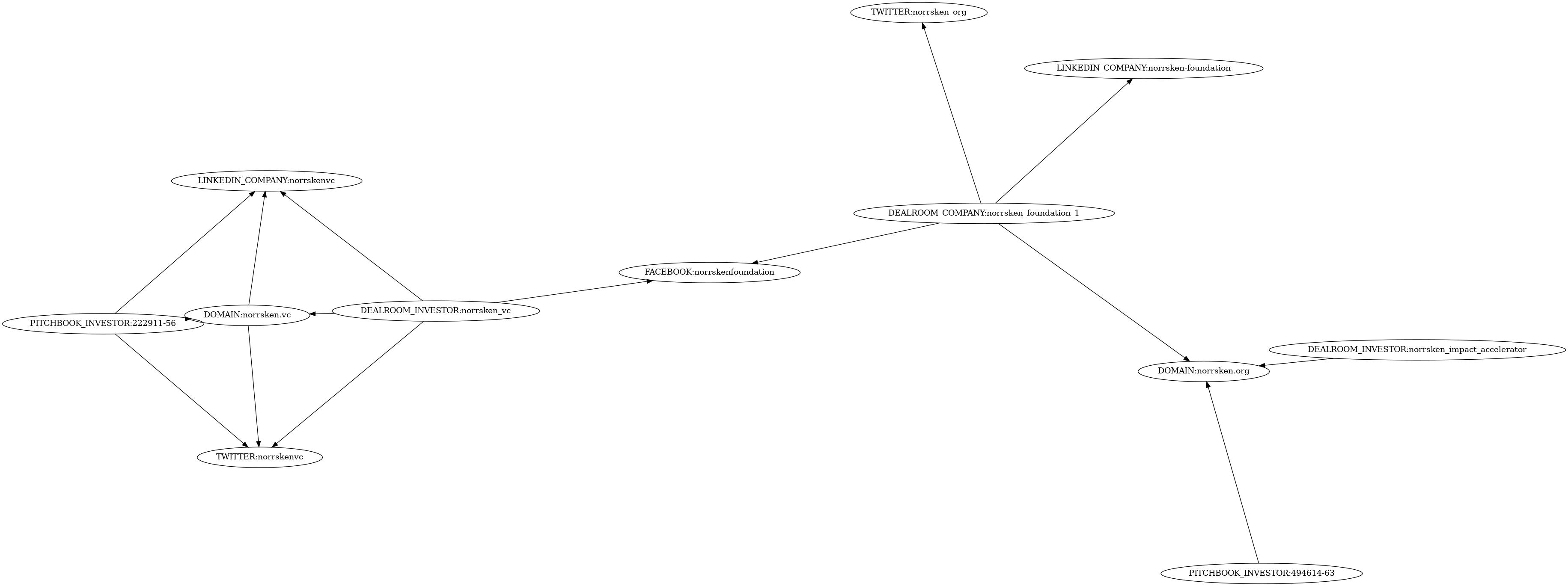
| DEALROOM_COMPANY |
norrsken_foundation_1 |
https://app.dealroom.co/companies/norrsken_foundation_1 |
| DEALROOM_INVESTOR |
norrsken_vc |
https://app.dealroom.co/investors/norrsken_vc |
| DEALROOM_INVESTOR |
norrsken_impact_accelerator |
https://app.dealroom.co/investors/norrsken_impact_accelerator |
| DOMAIN |
norrsken.vc |
https://norrsken.vc |
| DOMAIN |
norrsken.org |
https://norrsken.org |
| FACEBOOK |
norrskenfoundation |
https://www.facebook.com/norrskenfoundation |
| LINKEDIN_COMPANY |
norrskenvc |
https://www.linkedin.com/company/norrskenvc |
| LINKEDIN_COMPANY |
norrsken-foundation |
https://www.linkedin.com/company/norrsken-foundation |
| PITCHBOOK_INVESTOR |
494614-63 |
https://www.pitchbook.com/profiles/investor/494614-63 |
| PITCHBOOK_INVESTOR |
222911-56 |
https://www.pitchbook.com/profiles/investor/222911-56 |
| TWITTER |
norrskenvc |
https://twitter.com/norrskenvc |
| TWITTER |
norrsken_org |
https://twitter.com/norrsken_org |