Fixing component 17263.
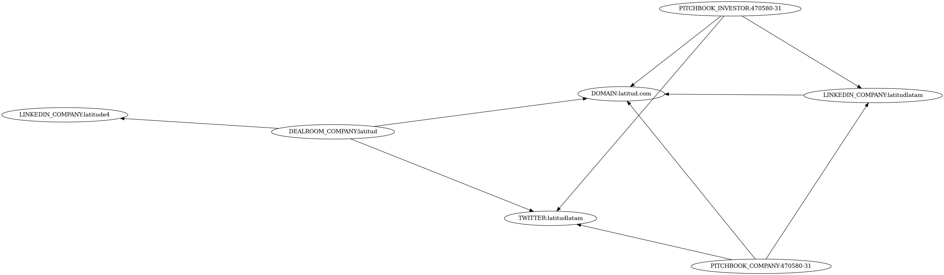
| platform | identifier | website_url |
|---|---|---|
| DEALROOM_COMPANY | latitud | https://app.dealroom.co/companies/latitud |
| DOMAIN | latitud.com | https://latitud.com |
| LINKEDIN_COMPANY | latitudlatam | https://www.linkedin.com/company/latitudlatam |
| LINKEDIN_COMPANY | latitude4 | https://www.linkedin.com/company/latitude4 |
| PITCHBOOK_COMPANY | 470580-31 | https://www.pitchbook.com/profiles/company/470580-31 |
| PITCHBOOK_INVESTOR | 470580-31 | https://www.pitchbook.com/profiles/investor/470580-31 |
| latitudlatam | https://twitter.com/latitudlatam |
