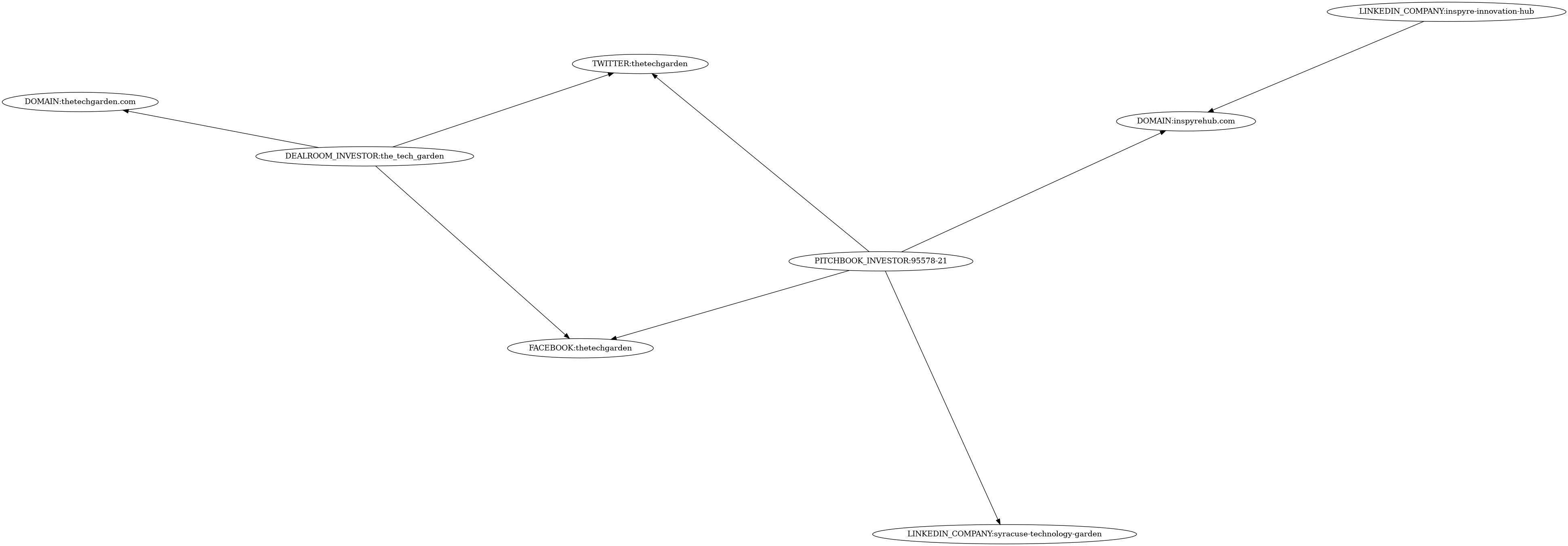
| DEALROOM_INVESTOR |
the_tech_garden |
https://app.dealroom.co/investors/the_tech_garden |
| DOMAIN |
inspyrehub.com |
https://inspyrehub.com |
| DOMAIN |
thetechgarden.com |
https://thetechgarden.com |
| FACEBOOK |
thetechgarden |
https://www.facebook.com/thetechgarden |
| LINKEDIN_COMPANY |
inspyre-innovation-hub |
https://www.linkedin.com/company/inspyre-innovation-hub |
| LINKEDIN_COMPANY |
syracuse-technology-garden |
https://www.linkedin.com/company/syracuse-technology-garden |
| PITCHBOOK_INVESTOR |
95578-21 |
https://www.pitchbook.com/profiles/investor/95578-21 |
| TWITTER |
thetechgarden |
https://twitter.com/thetechgarden |