Fixing component 15997.
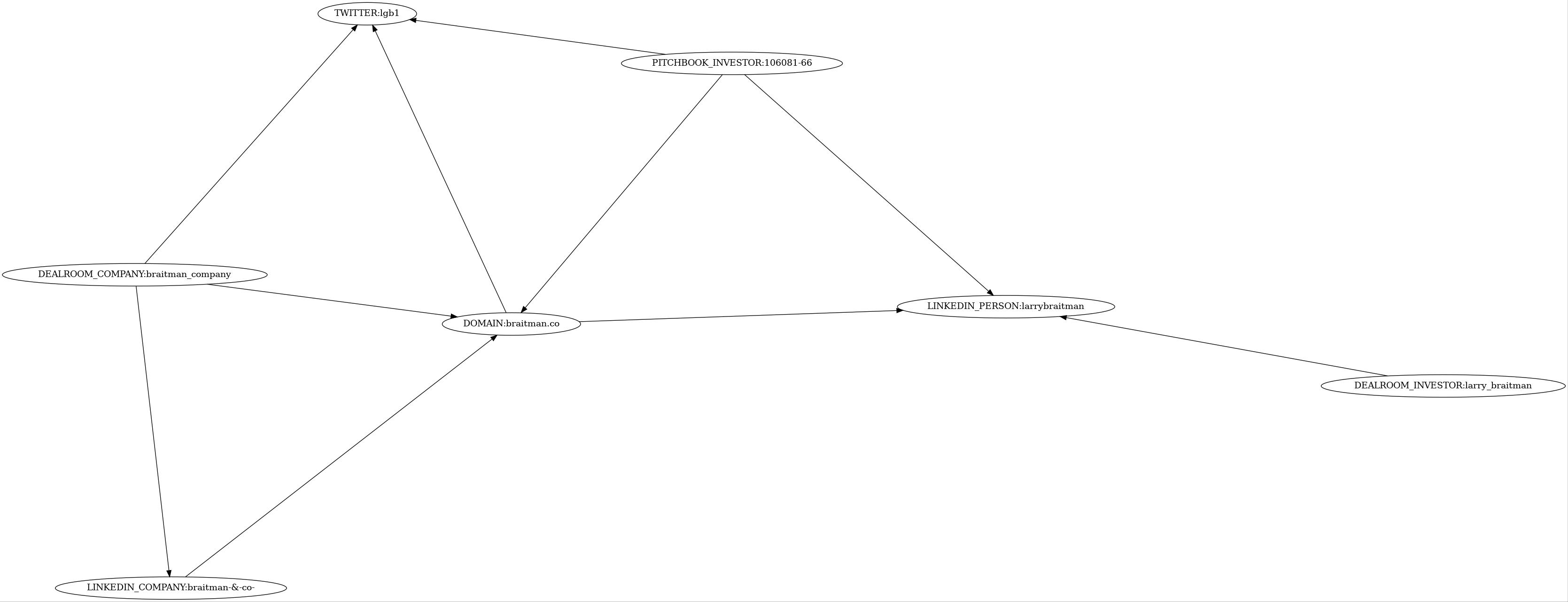
| platform | identifier | website_url |
|---|---|---|
| DEALROOM_COMPANY | braitman_company | https://app.dealroom.co/companies/braitman_company |
| DEALROOM_INVESTOR | larry_braitman | https://app.dealroom.co/investors/larry_braitman |
| DOMAIN | braitman.co | https://braitman.co |
| LINKEDIN_COMPANY | braitman-&-co- | https://www.linkedin.com/company/braitman-&-co- |
| LINKEDIN_PERSON | larrybraitman | https://www.linkedin.com/in/larrybraitman |
| PITCHBOOK_INVESTOR | 106081-66 | https://www.pitchbook.com/profiles/investor/106081-66 |
| lgb1 | https://twitter.com/lgb1 |
