Fixing component 13942.
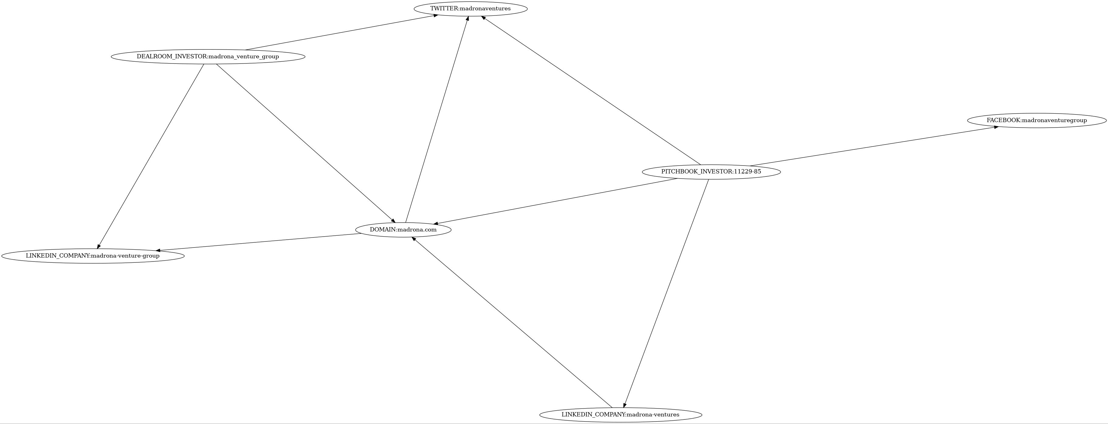
| platform | identifier | website_url |
|---|---|---|
| DEALROOM_INVESTOR | madrona_venture_group | https://app.dealroom.co/investors/madrona_venture_group |
| DOMAIN | madrona.com | https://madrona.com |
| madronaventuregroup | https://www.facebook.com/madronaventuregroup | |
| LINKEDIN_COMPANY | madrona-ventures | https://www.linkedin.com/company/madrona-ventures |
| LINKEDIN_COMPANY | madrona-venture-group | https://www.linkedin.com/company/madrona-venture-group |
| PITCHBOOK_INVESTOR | 11229-85 | https://www.pitchbook.com/profiles/investor/11229-85 |
| madronaventures | https://twitter.com/madronaventures |
