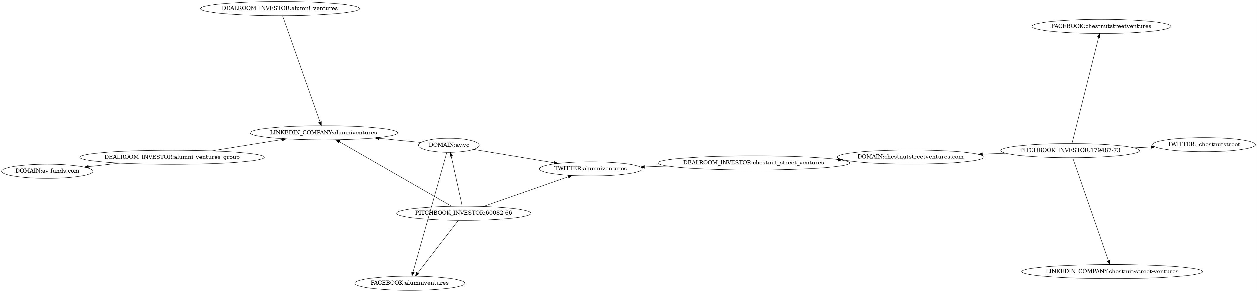
| DEALROOM_INVESTOR |
alumni_ventures_group |
https://app.dealroom.co/investors/alumni_ventures_group |
| DEALROOM_INVESTOR |
chestnut_street_ventures |
https://app.dealroom.co/investors/chestnut_street_ventures |
| DEALROOM_INVESTOR |
alumni_ventures |
https://app.dealroom.co/investors/alumni_ventures |
| DOMAIN |
av.vc |
https://av.vc |
| DOMAIN |
chestnutstreetventures.com |
https://chestnutstreetventures.com |
| DOMAIN |
av-funds.com |
https://av-funds.com |
| FACEBOOK |
chestnutstreetventures |
https://www.facebook.com/chestnutstreetventures |
| FACEBOOK |
alumniventures |
https://www.facebook.com/alumniventures |
| LINKEDIN_COMPANY |
chestnut-street-ventures |
https://www.linkedin.com/company/chestnut-street-ventures |
| LINKEDIN_COMPANY |
alumniventures |
https://www.linkedin.com/company/alumniventures |
| PITCHBOOK_INVESTOR |
179487-73 |
https://www.pitchbook.com/profiles/investor/179487-73 |
| PITCHBOOK_INVESTOR |
60082-66 |
https://www.pitchbook.com/profiles/investor/60082-66 |
| TWITTER |
_chestnutstreet |
https://twitter.com/_chestnutstreet |
| TWITTER |
alumniventures |
https://twitter.com/alumniventures |